根据《关于做好全省事业单位高级职称年度评审职数申报与管理的通知》(湘职改办〔2020〕3号)、《关于做好2023年度全省高级职称评审工作的通知》(湘人社函〔2023〕118号)文件要求,结合学校岗位设置和人员聘任情况,经学校党委会议研究决定,现将我校(含湖南省医药技工学校)2023年度职称申报评审职数予以公示(见附件),公示期5个工作日,如有异议,请于7月12日前以实名制形式向学校纪检监察室、组织人事处反映。
联系电话:0731-83868567 纪检监察室
0731-83868516 组织人事处
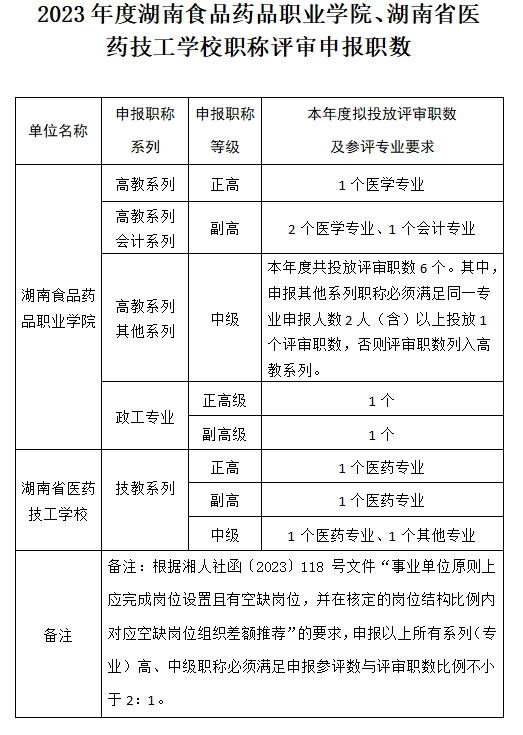
附件:2023年度湖南食品药品职业学院、湖南省医药技工学校职称评审申报职数
组织人事处
2023年7月6日
附件:
